太阳成tyc122cc集团2015-2016学年度共青团系统先进基层团组织和优秀个人名单公示
来源:太阳成tyc122cc集团 时间:2017-05-05 点击数:
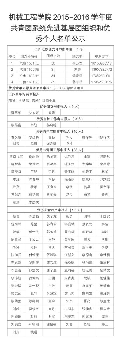
根据公司《评选机械 工程公司2015-2016学年度共青团系统先进基层团组织和优秀个人的条例》精神及公司的有关文件要求,本着公开、公正、公平、透明的原则,公司 2015-2016学年度共青团系统先进基层团组织和优秀个人的工作已评选结束,现将关于公司2015-2016学年度共青团系统先进基层团组织和优秀个人评审名单公示如下,公示期为2017年5月4日—5月7日,请广大师生监督。
